Kyle Chuang | ME405 Mechatronics Portfolio
Lab0x01: Vendotron Simulation Documentation

Summary

I wrote this code to simulate the functionality of a fictional vending machine, the Vendotron. The code uses a finite state machine to display print statements which represent the actions of a real vending machine. On start up, the user is greeted with this message:

Thirsty? Grab a cold drink today!
  ('c') Cuke      | $2.00
  ('p') Popsi     | $4.25
  ('s') Spryte    | $3.75
  ('d') Dr.Pupper | $6.25

The user can then enter "money" by pressing numbers on their keyboard: 0-Penny, 1-Nickel, 2-Dime, 3-Quarter, 4-One Dollar, 5-Five Dollars, 6-Ten Dollars, 7-Twenty Dollars. Each time a number is pressed, the remaining balance is updated.

At any time the user can press 'c', 'p','s', or 'd' to make a drink selection. The code then compares the drink price to the balance and determines if the purchase can be made. If so, "DRINK VENDED" will display, indicating that a drink was dispensed successfully. If not, then it will display "INSUFFICIENT FUNDS" with your remaining balance. Leftover balances can be "ejected" by pressing 'e' at any time during operation or additional selections can be made by inserting more money into the machine.

The program will run indefinitely so use 'ctrl + c' to exit whenever you are finished with the Vendotron.

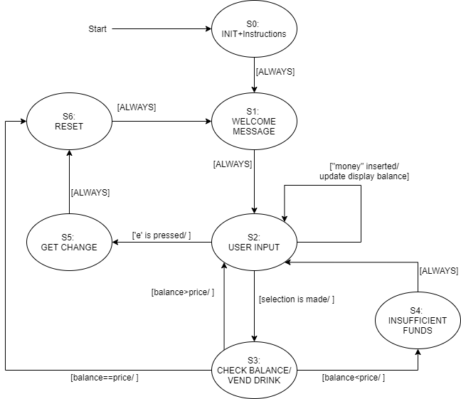
State Transition Diagram

Here's my state transition diagram to help illustrate how my code transitions between the different states.